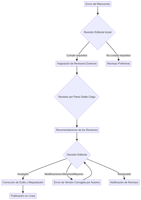
Proceso de Evaluación por Pares
La Revista Enfoques aplica un sistema de revisión por pares doble ciego, en el cual se garantiza el anonimato tanto de los autores como de los revisores. Este proceso busca asegurar una evaluación académica imparcial, rigurosa y de alta calidad.
- Fases del Proceso Editorial
-
Recepción y Verificación Inicial (Desk Review) – 7 a 10 días
Una vez recibido el manuscrito, el Equipo Editorial realiza una revisión preliminar para confirmar que el trabajo se ajusta al alcance, enfoque y normas para autores de la revista. En esta fase se utiliza un software antiplagio (como Turnitin o Similarity Check) para verificar la originalidad del contenido.
Los manuscritos que no cumplan con los criterios editoriales o presenten coincidencias significativas serán rechazados en esta etapa, sin pasar a revisión externa.
-
Asignación de Revisores – 5 a 7 días
Si el manuscrito supera la verificación inicial, el Editor de sección o Editor asociado asignará al menos dos revisores externos con reconocida trayectoria en la temática del artículo. En algunos casos, puede considerarse un tercer revisor para garantizar una evaluación equilibrada.
-
Revisión por Pares – 21 a 30 días
Los revisores evalúan aspectos como la originalidad, relevancia científica, consistencia teórico-metodológica, calidad de la argumentación y pertinencia de las conclusiones.
Las posibles recomendaciones son:- Aceptar sin modificaciones.
- Aceptar con modificaciones menores.
- Requiere modificaciones mayores y nueva revisión.
- Rechazar el manuscrito.
Durante esta etapa, los revisores formulan comentarios constructivos orientados a fortalecer la calidad científica del trabajo.
-
Decisión Editorial – 5 a 10 días
Con base en los informes de los revisores, el Editor responsable emite una decisión editorial. Esta decisión se comunica al autor correspondiente junto con los comentarios anonimizados de los revisores y las instrucciones específicas para eventuales correcciones.
-
Proceso de Revisión y Corrección de Autores – 10 a 20 días
En caso de requerirse ajustes, los autores deben enviar una versión revisada del manuscrito acompañada de una carta de respuesta detallada, en la que se expliquen las modificaciones realizadas frente a cada observación.
El manuscrito corregido podrá ser reenviado a los revisores originales para su validación final, dependiendo del tipo y alcance de las modificaciones.
-
Maquetación, Estilo y Publicación – 15 a 20 días
Una vez aceptado el manuscrito, este pasa a la fase de edición de estilo, revisión de formato, corrección tipográfica, maquetación y publicación digital. Los autores reciben la prueba final para revisión antes de su publicación oficial en el número correspondiente de la revista.
-
-
Duración Total Estimada del Proceso
En condiciones normales, el proceso editorial completo, desde la recepción del manuscrito hasta su publicación, puede tener una duración aproximada de 60 a 90 días, dependiendo del cumplimiento de los plazos por parte de autores y revisores.
Diagrama de Flujo del Proceso Editorial

-
Responsabilidades y Apelaciones
Los autores que deseen apelar una decisión editorial deben dirigir una carta formal al Editor en Jefe, explicando detalladamente los motivos de su apelación. La decisión del Editor en Jefe tras la apelación será definitiva.