Enfoques. Revista de Investigación en Ciencias de la Administración

http://revistaenfoques.org

Volumen 8 | No. 30 | abril-junio 2024

ISSN: 2616 – 8219

ISSN-L: 2616 – 8219

pp. 126 – 144

 

 

 

 

 

Las 5E del Endomarketing para reducir la rotación de personal en las Pymes

The 5E of Endomarketing" to reduce staff turnover in SMEs

O 5E do Endomarketing para Reduzir a Rotatividade de Pessoal nas Pymes

 

 

Jesús Alberto López Damián

albrtolopz@hotmail.com

https://orcid.org/0009-0004-2118-2568

 

Elizabeth Yee Villanueva

lizzieyeevill@gmail.com

https://orcid.org/0009-0000-5134-9067

 

Universidad del País Innova. Tuxtla Gutiérrez Chiapas, México

 

Artículo recibido 27 de febrero 2024 | Aceptado 20 de marzo 2023 | Publicado 17 de abril 2024

 

Escanea en tu dispositivo móvil o revisa este artículo en:

http://doi.org/10.33996/revistaenfoques.v8i30.184

 

 

RESUMEN

El Endomarketing surge entonces como una estrategia que busca fortalecer las relaciones al interior de la organización, involucrando a los colaboradores en la construcción de la cultura organizacional. Con el objetivo de realizar una propuesta integradora del endomarketing, identificando cinco dimensiones consideradas muy importantes con beneficios notables para las organizaciones. El estudio constituye una investigación básica, en la que se realizó una revisión de literatura sobre sobre las estrategias de las 5E del endomarketing 1963 hasta el 2023. La investigación es cualitativa y se utilizó el método descriptivo - explicativo. Para la recolección de información se empleó como instrumento la ficha de análisis documental, la cual registró la información recolectada de los recursos promocionales de la página de empresas, google scholar, bases de datos como SCIELO, SCOPUS, redes sociales como Facebook e Instagram, de la plataforma de YouTube, entre otros medios digitales. Como resultado, se presenta la propuesta que incluye cinco elementos esenciales para la implementación del endomarketing con el propósito de fortalecer aspectos que no se han considerado en las organizaciones. Las 5E del endomarketing que incluye los elementos externos, elementos internos, elaboración de estrategias, ejecución de estas y evaluación de los resultados. Las organizaciones deben atender y considerar los elementos exógenos que tienen los colaboradores, debido a que inciden y son determinantes en la rotación de personal; Esta propuesta es aplicable en medianas y pequeñas empresas porque todos los componentes que conforman las 5E son características y condiciones que se presentan en ellas, sin embargo, puede ser adaptado a diferentes organizaciones.

 

Palabras clave: Endomarketing, Marketing Interno, Motivación, Organizaciones; Rotación de Pymes

 

ABSTRACT

Endomarketing then emerges as a strategy that seeks to strengthen relationships within the organization, involving collaborators in the construction of the organizational culture. With the aim of making an integrative proposal for endomarketing, identifying five dimensions considered very important with notable benefits for organizations. The study constitutes a basic research, in which a literature review was carried out on the 5E strategies of endomarketing from 1963 to 2023. The research is qualitative and the descriptive-explanatory method was used. To collect information, the documentary analysis sheet was used as an instrument, which recorded the information collected from the promotional resources of the company pages, Google Scholar, databases such as SCIELO, SCOPUS, social networks such as Facebook and Instagram, the YouTube platform, among other digital media. As a result, the proposal is presented that includes five essential elements for the implementation of endomarketing with the purpose of strengthening aspects that have not been considered in organizations. The 5E of endomarketing that includes external elements, internal elements, development of strategies, execution of these and evaluation of results. Organizations must attend to and consider the exogenous elements that employees have, because they affect and are determining factors in personnel turnover; this proposal is applicable in medium and small companies because all the components that make up the 5E are characteristics and conditions that are present in them, however, it can be adapted to different organizations.

 

Key words: Endomarketing, Internal Marketing, Motivation, Organizations; Employee Turnover

 

RESUMO

O endomarketing surge então como uma estratégia que busca fortalecer os relacionamentos dentro da organização, envolvendo os colaboradores na construção da cultura organizacional. Com o objetivo de fazer uma proposta integradora de endomarketing, identificando cinco dimensões consideradas muito importantes e com benefícios notáveis para as organizações. O estudo constitui uma pesquisa básica, na qual foi realizada uma revisão de literatura sobre as estratégias 5E do endomarketing de 1963 a 2023. A pesquisa é qualitativa e foi utilizado o método descritivo-explicativo. Para a coleta de informações, utilizou-se como instrumento a ficha de análise documental, que registrou as informações coletadas nos recursos promocionais das páginas da empresa, Google Acadêmico, bancos de dados como SCIELO, SCOPUS, redes sociais como Facebook e Instagram, plataforma YouTube, entre outras mídias digitais. Como resultado é apresentada a proposta que inclui cinco elementos essenciais para a implementação do endomarketing com o propósito de fortalecer aspectos que não têm sido considerados nas organizações. O 5E do endomarketing que inclui elementos externos, elementos internos, desenvolvimento de estratégias, execução destas e avaliação de resultados. As organizações devem atender e considerar os elementos exógenos que os colaboradores possuem, pois afetam e são fatores determinantes na rotatividade de pessoal; Esta proposta é aplicável em médias e pequenas empresas porque todos os componentes que compõem o 5E são características e condições que estão presentes nas mesmas, porém, pode ser adaptada a diferentes organizações.

 

Palavras-chave: Endomarketing, Endomarketing, Motivação, Organizações; Rotatividade de Pessoal

 

INTRODUCCIÓN

 

Generar mejores ambientes de trabajo no es una tarea fácil, la sociedad actual demanda nuevas ocupaciones y las empresas establecen sus prioridades en el cliente externo y es ahí donde los empleados empiezan la búsqueda de nuevas oportunidades laborales que les brinden mejores opciones de desarrollo profesional y cuyas empresas también implementan estrategias con el cliente interno, con lo cual se generan interrogantes alrededor del personal de una empresa que involucra empleados y empleadores, surgen preguntas como: ¿Qué hacer para fidelizar al empleado? ¿Cuáles son los mecanismos que ayudan a generar el interés del empleado por su empresa? ¿Se puede potenciar el sentido de pertenencia hacia la empresa? Pero, ¿qué hacer para asumir los retos que se presentan?, ¿cómo generar un producto de buena calidad y costo competitivo? ¿Cómo llamar la atención de nuestros clientes para conservarlos y fidelizarlos? (Villa y Gómez, 2018).

 

En los últimos años, en América Latina, principalmente en México, el índice de rotación de personal ha incrementado de forma acelerada y alarmante, después de la Pandemia del Covid-19 ha sufrido incrementos, esta situación ha generado consecuencias negativas a nivel nacional e internacional. En México, las personas se ven en la necesidad de buscar mejores oportunidades laborales más relacionadas con una mejor remuneración, ambientes laborales saludables, mejores oportunidades de crecimiento, entre otras. Incluso existe un fenómeno llamado: la gran renuncia, en la cual los empleados de forma masiva renuncian a sus empleos en busca de mejorar la calidad de vida, más saludable, libre de estrés (Trujillo-Araujo et al., 2021).

 

Para solucionar los problemas que implican éstos y otros interrogantes, se plantean estrategias productivas apoyadas en teorías administrativas y se implementan tendencias de servicio, de modo que el producto llegue con fuerza al cliente final. Está demostrado que aquellas compañías donde se presenta una alta rotación de personal, generan menor valor y están abocadas permanentemente a dificultades para competir, por lo cual se hace necesario implementar estrategias que detengan la rotación de personal o la fuga de talentos, generando competitividad en el entorno, promoviendo el reconocimiento de la organización en el mercado (Trujillo-Araujo, 2021).

 

Para las organizaciones la rotación de personal, también tiene consecuencias negativas, como los elevados costos relacionados con la contratación, capacitación, formación, adaptación y adiestramiento de los nuevos elementos, constituir un mejor clima laboral, provocando demora o ralentización de los procesos, postergando las metas y objetivos empresariales, por mencionar algunos. Es necesario centrar la atención en el recurso humano de la empresa (Simões-Machado, 2015).

 

Las organizaciones deben dar varios pasos adelante y estar listas con estrategias para actuar de acuerdo a las posibles situaciones a las que se enfrentan, como lo fue la última pandemia. Debido a que “la rotación de personal puede darse en cualquier tipo de empresa, ya sea de forma voluntaria e involuntaria y por ende requiere de un buen manejo (Hernández y Durán-Rojas, 2022). El Endomarketing surge entonces como una estrategia que busca fortalecer las relaciones al interior de la organización, involucrando a los colaboradores en la construcción de la cultura organizacional, aprovechando su creatividad y el conocimiento que tiene cada uno de ellos y que puede ser de gran aporte al logro de resultados. El Endomarketing está orientado a fidelizar, motivar e implicar a los empleados con su trabajo para generar sentido de pertenencia con la institución y evitar la deserción.

 

Por el anterior problema expuesto, surge la necesidad de estudiar acerca de la rotación de personal y su relación con el endomarketing, por lo que el objetivo es realizar una propuesta integradora del endomarketing, identificando cinco dimensiones consideradas muy importantes con beneficios notables para las organizaciones, principalmente inhiben las consecuencias de la rotación de personal, así también en temas de productividad, satisfacción del cliente/ usuario, no generan altos costos o algún tipo de ineficiencia económica para su implementación, imagen corporativa, generar valor para la sociedad, a través de la visualización como empresa responsable y apoyo al retener al talento valioso.

 

MARCO TEORICO

 

El Endomarketing no es un tema reciente, pero en los últimos años ha adquirido mayor importancia, por la relación que tiene con clientes internos es decir, los colaboradores son el recurso más valioso que tiene la empresa, por tal motivo tiene que cuidar de ellos para garantizar su permanencia y lealtad hacia la organización, la mejor manera de lograrlo es implementando un programa en donde se identifiquen las necesidades, bienestar, seguridad y deseos de los empleados, en el cual ellos tengan ese sentido de permanencia y valor a su actividades desempeñadas, por tal razón, se le conoce como marketing interno. Heredia (2019) menciona que el origen de la palabra Endomarketing, la palabra se descompone a partir del prefijo griego endo, que significa acción interior, y marketing, término que se refiere a la mercadotecnia como disciplina científica.

 

De acuerdo a las diversas fuentes de información, se establece que el endomarketing surgió en los años 60´s, específicamente en 1963 y según los autores Mejía y Sánchez (2021) el autor fue el diseñador publicitario Harvey Ball. La historia detrás de la invención, fue a partir de la fusión de dos compañías lo que provocó el desánimo moral de los empleados ya que no parecían integrarse, como solución a esa problemática latente, la empresa adquirió los servicios Ball para la creación de una imagen que pudiera levantar el ánimo de empleados y motivarlos, de ahí se crea la icónica carita sonriente conocida como "Smiley Face” esta transmitía felicidad hacia aquel que la viera, dando como resultado el inicio del endomarketing.

 

A partir de ello surgió el primer concepto en 1976, Mejía y Sánchez (2021) posicionan a Berry, Hansen y Burke como lo pioneros en conceptualización del endomarketing, refiriéndose a la necesidad de maximizar las capacidades de los empleados para aumentar la calidad de los servicios. Berry (1981) definió a los trabajadores como clientes internos Figura 1. Este afirma que los inicios del endomarketing fueron en 1976, por su parte Canales (2009), afirma que emergió en los años 90´s  y nos menciona una definición más clara descrita por  Bekin, refiriéndose a que es un proceso de gestión, cíclico y continuo, dirigido a la organización, integrado con otros procesos de gestión ética y las herramientas utilizadas para fomentar multidisciplinarios, con el fin de promover la motivación de las personas en su trabajo y garantizar el compromiso que tienen con los objetivos estratégicos, que contribuyan a la consecución de mejores resultados, económicos y humanos, de un rendimiento superior.

 

Descripción: Recorte de pantalla

Figura 1. Modelo propuesto por Berry (1981) para el endomarketing

 

Para que pueda existir un compromiso de parte de los integrantes de la organización se les debe tratar como clientes, (Ruíz, 2016) quien define “El cliente" quien compra bienes y servicio en el rol de consumidor, y la persona quien compra trabajos en el rol de empleados, son la misma persona. Mostrando una simetría del mercado interno con el mercado externo. Como se hace referencia, el recurso humano es de suma importancia tanto en el rol de los clientes como en el rol de empleados, una organización simplemente no existiría si no tiene clientes que compren producto o servicio y de la misma manera pasa con sus empleados no existirían por el simple hecho de no contar con la mano de obra; ahí radica la importancia de tener un buen ambiente laboral en el cual desarrollen una correcta comunicación.

 

Por su parte, Regalado et al. (2011) menciona que el endomarketing, es el conjunto de estrategias y acciones propias del marketing que se planean y ejecutan al interior de las organizaciones con la finalidad de incentivar en los trabajadores, o clientes internos, actitudes que eleven la satisfacción de los clientes externos y, con ello, contribuyan a crear valor para la empresa. Se trata de motivar a los trabajadores, crear un mejor clima organizacional y obtener un mayor grado de lealtad y compromiso en la relación empresa-trabajador. García et al. (2007) mencionan que, la importancia reconocida al MI descansa en la idea de que los empleados, independientemente de cuál sea su posición y su poder dentro de la organización, van a ejercer una influencia vital en el valor que la compañía proporciona a los clientes externos. Así, el énfasis por tratar a los empleados como verdaderos “clientes”, evaluando sus necesidades y habilidades específicas, diseñando sus puestos de trabajo, los programas de formación y los sistemas de remuneración con base a tales necesidades y capacidades, y fomentando las comunicaciones verticales con gerentes o supervisores, traen consigo una menor conflictividad laboral y una mejora en la motivación de los empleados.

 

Para Santana (2015) la función del Endomarketing es aumentar el rendimiento de los empleados a partir de la motivación, de lograr mayor compromiso a partir de los valores, del conocimiento de los objetivos, los propósitos, los productos y mercados propios de la empresa. También, busca aumentar la calidad, las ventajas y beneficios de los productos y/o servicios que presta. El Endomarketing tiene un impacto alto y directo en la cultura organizacional ya que está compuesta por el conjunto de valores y creencias esenciales de la empresa. Recoge el comportamiento individual y colectivo, los valores o su ausencia, el lenguaje propio, el estilo gerencial y organizacional, el ambiente laboral y el clima organizacional. Todo lo anterior es generado por el individuo (Villa y Gómez, 2018).

 

Es así que el endomarketing surge con una estrategia para mejorar la relación interna de una organización orientado al recurso humano, esto con la intención de motivarlos, sensibilizarlos y así aumentar el compromiso de sus actividades encomendadas, se trata de mostrarles  los beneficios de pertenecer a la organización y hacerles saber la importancia de contar con su valioso apoyo, que se sientan parte de una equipo integrado, con el objetivo de trabajar juntos de manera interdependiente, cooperativa y recíproco para obtener buenos resultados, que se traducen en beneficios para la organización. Por tal razón, se conoce como marketing interno, por alusión a la promoción dentro de la organización, se entiende que por marketing es todo lo referente a las estrategias de promoción para comercializar algún producto o servicio y que los clientes se fidelicen con la marca, el marketing interno es similar; solo que lo que se busca es vender en el sentido de pertenencia y lealtad hacia la empresa en un buen ambiente laboral.

 

Descripción: Recorte de pantalla

Figura 2. Modelo propuesta por Grönroos (1994)

 

Los autores coinciden en la motivación y satisfacción de los empleados en su actuar y participación en los procesos que realizan dentro de la empresa, aportan elementos necesarios al endomarketing, sin embargo, entre ellos divergen algunos aspectos, por ejemplo, E. Berry considera al empleado como un cliente de modo interno, incluso refiere que para que se encuentren satisfechos deben ser entrenados y ser comprendidos. Para Grönroos (1994), determina los mecanismos a través de herramientas para motivar a los empleados, como el adiestramiento y participación Figura 2. En cambio, para Rafiq y Ahmed (1993) relacionan la satisfacción y la motivación de los empleados en relación a las actividades integrales de la organización, logrando la satisfacción del cliente externo (Figura 3).

 

También es importante mencionar la contraparte, es decir, la serie de críticas que se hacen por diversos autores, mostrando y resaltando el desacuerdo en algunas conceptualizaciones que son necesarias distinguir en el estudio del endomarketing y sacar las conclusiones propias que permitan aprovechar lo mejor del tema.

 

Descripción: Recorte de pantalla

Figura 3. Modelo propuesto por Rafiq y Ahmed (1993)

 

En este sentido, Bohnenberger (2005) al hacer referencia a lo descrito por Rafiq y Ahmed (1993) los que mencionan los posibles problemas que pueden ocurrir al tratar a los empleados como clientes internos, en primer lugar, refieren al trabajo como un producto no es correcto, ya que en una situación normal el cliente no es obligado a comprar el producto si a este no le agrada, pero el empleado “tiene” que aceptar, los nuevos métodos de trabajo y no le es permitido hacer ninguna elección. En segundo lugar, referirse al empleado como cliente, hablar de cliente es decir que en alguna situación que se amerite tendrá toda la razón, así como el cliente externo, el cliente y los beneficios que a un cliente normal se le puede otorgar, no podrá ser así pues la organización no podrá cubrir todas su necesidades;  y la tercera, es que son tratados como los clientes más importantes sería contraproducente para la organización ya que tendrían empleados muy acomodados, es claro que su productividad disminuirá al tener demasiados beneficios, no habría motivación para lograr los resultados esperados.

Fuentes (2008) sostiene que, el marketing interno tiene conceptos ambiguos y una similitud con la gestión de personas. Además, presenta un conjunto de críticas como, por ejemplo, la filosofía del tema y técnicas utilizadas. Afirma que “El Marketing Interno no es un concepto que vaga en el vacío; más bien, tiene mucho en común con la gama de ideas relativas acerca de nuevas ideas de formas de organización y otras tendencias que se impusieron durante los años 80ʼs”. Como se puede notar, las críticas hacia este modelo son escasas y fueron en los inicios del endomarketing cuando se empezó a conceptualizar y definir acerca del tema, incluso en sus primeros saberes fue cuestionado por diversas fuentes literarias por no haber suficiente información al respecto que afirmaran las ventajas de aplicar el marketing interno en una organización. A pesar de lo anterior, en los últimos años no se tienen registros de críticas directas al endomarketing.

 

MÉTODO

 

El estudio constituye una investigación básica, en la que se realizó una revisión de literatura sobre sobre las estrategias de las 5E del endomarketing 1963 hasta el 2023. La investigación es cualitativa y se utilizó el método descriptivo - explicativo. Para la recolección de información se empleó como instrumento la ficha de análisis documental, la cual registró la información recolectada de los recursos promocionales de la página de empresas, google scholar, bases de datos como SCIELO, SCOPUS, redes sociales como Facebook e Instagram, de la plataforma de YouTube, entre otros medios digitales. La información fue obtenida durante los meses de septiembre a diciembre de 2023.

 

Para el análisis documental se tuvieron en cuenta las siguientes variables a la hora de enmarcar los resultados, la Relación entre el Endomarketing y la rotación de personal en las Pymes, las consecuencias de la elevada rotación del personal, las 5E del Endomarketing y los aspectos a considerar en los elementos internos durante la aplicación del Endomarketing. A partir de estos elementos de búsqueda se confeccionaron figuras con ayuda de Microsoft office para representar los principales resultados.  

 

 

RESULTADOS Y DISCUSIÓN

Figura 4. Consecuencias de la elevada rotación de personal

 

Para establecer Relación entre el Endomarketing y la rotación de personal en las Pymes es preciso tener en cuenta algunas consecuencias de la elevada rotación de personal Figura 4 la cual sin dudas afecta varios aspectos de la organización (Álvarez, 2020), en algunos casos, la elevada tasa de rotación puede crear costos en la operación del negocio (Vásquez et al., 2022). La relación que existe en la fluctuación del personal y la necesidad de capacitar a los nuevos empleados establece un problema frecuente en las organizaciones afectando significativamente sus resultados (Zaballa et al., 2021), aunado al costo que genera la capacitación, mientras el nuevo empleado aprenda sus funciones, los procesos se van demorando y, por consiguiente, los objetivos se van postergando o dificultando en su logro.

 

El reclutamiento implica también tiempo por parte de RRHH al buscar la mejor opción para desempeñar determinado puesto y dinero si el elemento nuevo tiene que viajar a un punto específico, gasto que tendría que cubrir la empresa, los colaboradores en la etapa de inducción- capacitación no son productivos debido a que al estar en esta acción, no pueden tomar el control de sus actividades correspondiste al puesto por el cual se le contrato, pero si tiene que percibir un sueldo como un colaborador más, lo que significa que la empresa debe desembolsar esa remuneración.

 

En la fase de adaptación, el colaborador no es del todo productivo, porque al estar en la etapa de adaptación, su desempeño no será óptimo. Los cambios constantes del personal debilitan el trabajo colaborativo, por lo general el proceso de adaptación y aceptación del equipo con el nuevo trabajador no es todo lo rápido que la empresa necesita, se necesita también tiempo para generar cierto nivel de confianza y empatía (Vázquez y Ávila, 2021). Otro aspecto que se ve afectado cuando existe elevada rotación de personal es la integridad de la empresa, porque la Información interna de la organización podría estar comprometida, esta puede implicar exponer y evidenciar las estrategias mercadológicas, procesos productivos, recetas, patentes, cartera de clientes, etc. De igual forma, la imagen corporativa u organizacional puede ocasionar impresiones desfavorables en los futuros candidatos por razones de tener constate contratación, generando intriga y desconfianza al considerar no ser un adecuado lugar para trabajar.

 

Es importante conocer las características del recurso humano, porque es una pieza fundamental en la organización, pues es a través de la estabilidad y permanencia del personal cualificado como se logran los objetivos de toda empresa (Serrano et al., 2022).

 

Si tenemos en cuenta lo anteriormente descrito, se proponen elementos necesarios en la implementación del endomarketing con la finalidad de reducir la rotación de personal en las pymes. Tomando en cuenta las razones y los motivos de la rotación de personal abordados por diversos autores, las organizaciones pueden implementar estrategias para la reducción de la rotación de personal, sin embargo, se desconoce qué aspectos son necesarios realizar simultáneamente al implementar el endomarketing, se proponen las 5E, elementos externos, elementos internos, elaboración de la estrategia, ejecución y evaluación como aspectos necesarios que deben considerarse. A continuación, se detallan en la Figura 5.

 

 

.Figura 5. Las 5E del Endomarketing

 

Elementos Externos. Antes que una empresa decida implementar un programa o estrategias del endomarketing, lo primero que tiene que hacer es analizar los elementos que están fuera del alcance de la organización pero que influyen de manera positiva o negativa en la productividad, el estado de ánimo e incluso en la permanencia de los clientes internos. Amador (2022) indica que “se consideran aspectos relevantes del entorno externo que resultan vitales para el desempeño de la organización. El análisis del entorno externo es fundamental para cualquier empresa”. Peña (2015) plantea son aquellos que tienen su origen en el exterior y por lo tanto no pueden ser modificables desde dentro de la compañía. Lo único que tiene capacidad de control interno es la gestión de éstos. La forma en la que se gestione, entonces sí influye en la motivación y en la satisfacción del empleado. Según (Peña, 2015) describe los factores externos más relevantes a tener en cuenta por la empresa (Sánchez, 2008) los cuales se menciona a continuación:

 

La personalidad: El factor que más influye en la motivación es la personalidad. La personalidad es propia de cada individuo y va adherida al empleado en el momento que entra a la empresa. La personalidad de cada trabajador sólo tiene capacidad de gestión por parte de la empresa, durante el proceso de selección. Es en este momento cuando se pueden desestimar las personalidades que no encajan con la organización.

 

El ciclo vital: El ciclo vital de los trabajadores cobra una gran importancia en la actitud que presentan hacia el trabajo, pues no representa lo mismo el trabajo para un recién graduado que para una persona con larga experiencia laboral. La percepción del factor dinero, por ejemplo, va sufriendo cambios a lo largo de la vida.

Las circunstancias individuales: Se componen de hechos personales no controlables por parte de la empresa. Lo más interesante de estas circunstancias personales por parte de la organización es el modo de gestionarlas, pasando siempre por un trato individualizado. Hay gran variedad de circunstancias personales que pueden afectar a los trabajadores, siendo las más comunes los temas relacionados con la salud, propia o familiares.

 

El entorno social y cultural: El entorno en el que se mueven los trabajadores fuera de su trabajo adquiere una gran importancia en relación a su motivación y a la forma de ver el trabajo.

 

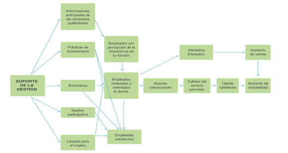
En cuanto a los elementos Internos. Se refiere a todos los aspectos que emergen de la organización y necesitan ser considerados en la aplicación del endomarketing Figura 6.

 

Figura 6. Aspectos a considerar en los elementos internos

 

En la Figura 6, se puede observar la relación cíclica y constante que debe existir entre los diferentes aspectos: motivación constante, comunicación efectiva, salario emocional, empoderamiento individual- organizacional y clima organizacional.

 

Elaboración de la Estrategia. Esta fase se considera la más importante, porque se diseña y obtiene el plan de endomarketing o las estrategias de marketing interno con base a los datos obtenidos del análisis de los elementos externos e internos, estas estrategias estarán direccionadas a los colaboradores y deberían ser económicas porque ahí radica la importancia en el endomarketing, el cual está más basada en la motivación laboral intrínseca Figura 5.

 

Se debe realizar un cronograma de actividades en donde se especifique el tiempo estimado en que permanecerá la propuesta y los costos en los que incurrirá, se entiende que a mayor plazo de implementación mayor será el costo, esto depende del tipo de estrategia que se vaya a implementar, debe de haber una persona responsable el cual tendrá  el control del  programa o las estrategias puestas en marcha a fin de darle seguimiento correcto, no desviarse de lo propuesto y también será quien elabore el informe detallado de las estrategias implementadas para identificar las diferentes variables que puedan surgir.

 

En la ejecución se pone en marcha el plan o las estrategias más adecuadas del endomarketing, aplicándolas de manera concreta sin omitir o modificar lo antes planeado, siguiendo tal y como se determinó en la elaboración de la estrategia; se entiende que la organización pasará por un cambio organizacional en sus procesos internos, hay que tener muy claro lo que se implementará en beneficio de la misma. Es importante que, al momento de accionar la estrategia, la organización brinde a los colaboradores los elementos y los recursos necesarios para su ejecución, con la finalidad de que se realice tal como fue planeado. Una vez puesta en marcha el plan de endomarketing se tiene que estar monitoreando si se está aplicando correctamente y si es aceptado por los clientes internos, como se menciona en la fase anterior, se debe contar con un encargado y este tendrá la tarea de administrar los recursos tangibles e intangibles, así como de realizar las anotaciones pertinentes sobre el plan aplicado y el actuar de estos.

 

Evaluación. En este apartado se analizan las estrategias puestas en marcha y el impacto que tuvo en los intrigantes de la organización o clientes internos, si es que favoreció a mejorar el estado de ánimo de estos, el ambiente laboral, la productividad y competitividad y todo aquello que tenga que ver con la estabilidad interna organizacional. Y si los resultados no fueron los esperados, se debe replantear las estrategias a fin de lograr mejores resultados, toda acción va encaminado a la mejora de la organización es por ello que debe tomar encueta cada punto propuesto.

La propuesta de las 5E del endomarketing busca atender de forma integral y aplicable en las áreas funcionales internas de las organizaciones. Tomando como referencia la propuesta planteada por E. Berry donde los colaboradores deben estar satisfechos en los puestos que desempeñan dentro de la organización, permitiendo reducir el índice de rotación del personal en los niveles organizacionales.

 

Discusión

 

Globalización, como factor principal de impulso de la integración económica a nivel internacional con sus socios comerciales influyen directamente en que la competencia productiva sea cada vez más estrecha; tanto así, que solo aquellas compañías que han asimilado esta situación como oportunidades de crecimiento y mejora continua por los retos que se presentan, han sostenido y mejorado su statu-quo en la sociedad industrial. Ante todo, el marketing interno, considerar la gestión y la optimización de los recursos humanos como una finalidad en sí misma, y no como uno de los medios puestos al servicio de la empresa para alcanzar con más seguridad los objetivos de rentabilidad. El Endomarketing tiene un impacto alto y directo en la cultura organizacional ya que ésta está compuesta por el conjunto de valores y creencias esenciales de la empresa (Álvarez, 2020)

 

De acuerdo con (Márquez et al., 2021) indican que, en América Latina la rotación de personal es percibida como un problema grave para el recurso humano en las organizaciones, aunque no se puede cuantificar la magnitud del índice de rotación debido a que no existen datos homogéneos ni disociados. Ante esto “la rotación es un problema multifactorial”, al referir que las organizaciones cuando tienen alta rotación de personal generan consecuencias en muchos factores que a continuación se desarrollan.

 

Así también, Bravo et al. (2022) refieren que, para que el empleado se sienta comprometido con la organización, es necesario que estén cómodos en sus lugares de trabajo y aumente su desarrollo personal, generando un vínculo estrecho entre empleado y empresa. Langle et al. (2021) señalan que, para disminuir la rotación del personal mediante su responsabilidad social empresarial, es necesario implementar mecanismos para identificar e incidir sobre las condiciones socioeconómicas de sus trabajadores, más allá del salario que se les asigna. Las cuestiones de este tipo son las que pueden hacer decidir al empleado retirarse de la empresa por mejores condiciones laborales socioeconómicas.

Ahora bien, también es necesario reconocer, de acuerdo con Trujillo-Araujo et at. (2021), en el siglo veintiuno las empresas están desarrollándose continuamente, buscando constantemente mejores prácticas para optimizar su competitividad, evitando en lo posible la rotación laboral gracias a las políticas y estrategias que puedan implementar, enfocadas en técnicas diversas como el endomarketing. Cardona-Arbeláez et al. (2017) refiere que el endomarketing provoca que el empleado participe en las decisiones empresariales de impacto general, hace que el colaborador se sienta útil en la empresa y miembro importante de la misma creando sentido de pertenencia y mayor grado de responsabilidad en el cumplimiento de las metas que el mismo empleado ayudó a trazar. Es un método para cohesionar al personal y dirigir los esfuerzos hacia un mismo fin. La aplicación del endomarketing haría disminuir la rotación de personal en las pymes, en virtud de la fidelización que logran hacer con la organización.

 

Aportes de González-Díaz et al. (2020) Bustamante-Cabrera y González-Díaz (2021), quienes consideran que, en tiempos de pandemia, las estrategias de endomarketing se relacionan con la rotación laboral del personal millennial, medida a través de la dimensión decisión de permanencia en la Comercializadora Global S.A. de C.V. Asimismo, se emplea el coeficiente de correlación de Spearman, en busca de la medida de que indica el grado de asociación entre las variables, es decir, dicho análisis permite conocer el grado de asociación entre las estrategias de endomarketing y la intención de permanencia de los empleados en la empresa.

 

En este apartado se refiere a todos aquellos factores que tienen lugar o se encuentran fuera de la organización y que por lo tanto no son directamente modificables dentro de ella. Con ello no quiere decir que no sean gestionables, pero, en este caso, es una gestión adaptativa pues hablamos de factores para los que no existe capacidad interna de modificarlos (Sánchez, 2008).

 

Para Sánchez, (2008) el factor que mayor impacto tiene en la motivación es, la personalidad del individuo. Refiriéndose a sus creencias, sus valores, sus actitudes, su sentido del deber, su responsabilidad, lo cual va a depender de numerosos factores generados a lo largo de su desarrollo, de su educación, de su entorno familiar, de sus vivencias y entre ello lo que representa el dinero para esa persona, lo que representa su profesión, sus ambiciones, sus valores en la vida

Hofstede (1984), realizo estudios que demuestran que países como EEUU poseen una cultura orientada al individualismo que se ve reflejada en la actitud de sus trabajadores. Los americanos tienden, a rasgos generales, a ser altamente competitivos y poco fieles a su empresa. Por el contrario, países como Japón poseen una cultura más colectivista. Esto propicia en los empleados de las organizaciones, mayores niveles de fidelidad y compañerismo (Peña, 2015).

 

Es preciso motivar constantemente a los colaboradores apoyados del endomárketing, desde la perspectiva y el discernimiento que tienen de la empresa y cómo mejorar a través de todos los factores que pueden motivar al individuo. “Es de suma importancia que las personas se encuentren debidamente motivadas para el logro de los objetivos organizacionales, de igual manera que los personales” (Rodríguez et al., 2020).

 

Implementar la comunicación permite al colaborador entender y recibir la información apropiada de forma efectiva para entender los procesos, productos y servicios que tiene la organización, con la intención de asegurarse de su calidad, utilización y beneficio para posteriormente recomendar y contar la experiencia con las personas cercanas, incluso aportar mejoras. “Las organizaciones deben contar con planes de comunicación que reflejen los mecanismos de comunicación a utilizar en momentos de crisis, así como la selección de canales de comunicación adecuados” (Gómez et al., 2022).

 

El endomárketing, considera presentar y encontrar nuevas formas en que los empleados puedan sentirse parte fundamental de la organización, seducirlos de alguna forma, a través del oportuno valor aportado que pueda hacer sentir al empleado feliz, algunas formas son: programas de capacitación profesional y emocional, planes de carrera profesional, actividades en materia de salud laboral, beneficios sociales, espacios adecuados de descanso, ocio, incluso una modalidad de trabajo más apta para las características del empleado sin perder de vista el logro de los objetivos de la organización, etc.  “El salario emocional no tiene otro fin más que construir una vida más saludable, productiva y significativa para los trabajadores y lograr así que compaginen su vida laboral y personal” (Espinoza y Toscano, 2020).

 

 

Cuando se implementa el endomárketing, el individuo en la organización necesita sentirse útil participando en los proyectos y actividades, aprendiendo nuevas formas de hacer las diligencias, por lo que de alguna forma, los incita a tomar decisiones, empoderándolos de forma individual, por otro lado, la organización requiere permitir a los colaboradores desarrollar esas oportunidades a cambio de lograr sus metas y aumentar su efectividad, (Blanco y Moros, 2020) afirma que “se toma como alternativa al empoderamiento como factor indispensable para lograr el bienestar de los trabajadores en las organizaciones laborales”.

 

Finalmente, como base fundamental en la utilización del endomarketing, la empresa debe revisar el ambiente generado por las emociones de sus trabajadores, preocuparse por propiciar un clima organizacional que permita sentir a sus colaboradores productivos y satisfechos en su área laboral “si no se logra un clima organizacional o laboral positivo, no se podrán alcanzar los resultados esperados; cualesquiera que sean los procesos y organizaciones en que estos se enmarcan” (Bernejo-Salmon et al., 2022).

 

CONCLUSIONES

 

Con base a la información recabada de diversas autorías, modelos y críticas, el endomarketing, en los últimos años se ha adquirido mayor relevancia por la relación que tiene con la rotación de personal debido a la falta de motivación y atención a las necesidades de los clientes internos. Sostenemos que la propuesta conocida como las "5E del endomarketing" representa una estrategia viable para mitigar la rotación de personal, esta consiste en una serie de pasos a tomar en cuenta para implementar correctamente un plan o estrategias de endomarketing, basándonos en los orígenes, principios, modelos y críticas del endomarketing.

 

La propuesta se denomina las 5E del endomarketing, consta de 5 fases, las cuales son: Elementos externos, Elementos Internos, Elaboración de estrategia, Ejecución y Evaluación, cada uno con un grado de importancia significativa, los elementos externos están relacionados con los aspectos ajenos a la organización pero que de alguna manera están vinculados con la productividad de sus colaboradores, es muy importante que primero se analicen los elementos externos, es necesario saber qué es lo que pasa afuera de la organización respecto a sus clientes internos, porque no se puede motivar a un individuo internamente si su desmotivación viene desde afuera, tendría nula efectividad aplicar endomarketing.

 

CONFLICTO DE INTERESES.

Estamos de acuerdo que no existe conflicto de interés para la publicación del presente artículo.

 

REFERENCIAS

Álvarez, D. (2020). Rotación de personal ¿Qué es y cómo combatirla? https://www.researchgate.net/publication/353023770_ROTACION_DE_PERSONAL_Que_es_y_como_combatirla

Amador, C. (2022). UNO Sapiens Boletín Científico de la Escuela Preparatoria No. 1 El análisis PESTEL The PESTEL analysis. Publicación Semestral, 4(8), 1-2. https://repository.uaeh.edu.mx/revistas/index.php/prepa1/article/view/8263/8494

Bernejo-Salmon, M., Suárez-Caimary, I., y Salazar-Danger, M. (2022). El clima laboral en el contexto organizacional. Ciencias Holguín, 28(3). https://www.redalyc.org/articulo.oa?id=181572159004

Berry, L. L. (1981). The employee as customer. Journal of retail banking, 3(1), 33-40.

Blanco, Y., y Moros, H. (2020). Empoderamiento organizacional: Factor protector del bienestar laboral. Revista Cubana de Salud y Trabajo, 21(2), 60-65. https://revsaludtrabajo.sld.cu/index.php/revsyt/article/view/154/202

Bohnenberger, M. (2005). Marketing interno: la actuación conjunta entre recursos humanos y marketing en busca del compromiso organizacional. [Universitat de les Illes Balears]. https://www.tdx.cat/bitstream/handle/10803/9421/tmcb1de1.pdf?sequence=1

Bravo, S., Orellana, M., y Tapia, N. (2022). Análisis del índice de rotación de personal y sus posibles causas en Farmamia CIA. Ltda. Ciencia Latina Revista Científica Multidisciplinar, 6(4), 3630–3648. https://doi.org/10.37811/cl_rcm.v6i4.2866

Bustamante-Cabrera, G. Í., y González-Díaz, R. R. (2021). Times of pandemic in Bolivia: Role of political and social organization in health policy. European Journal of Molecular & Clinical Medicine, 8(2), 2295-2304. https://go.gale.com/ps/i.do?id=GALE%7CA698524022&sid=googleScholar&v=2.1&it=r&linkaccess=abs&issn=25158260&p=AONE&sw=w&userGroupName=anon%7E81464212&aty=open-web-entry

Canales, L. (2009). Endomarketing y la Gestión de Recursos Humanos. Revista Electrónica Gestión de Las Personas y Tecnología, 2(5), 24–32. https://www.redalyc.org/pdf/4778/477847123003.pdf

Cardona-Arbeláez, D., Henríquez-Fuentes, G., Rada-llanos, J., Martinez, J., y Bonnett, M. (2017). Endomárketing: Estrategia de innovación en las organizaciones el siglo XXI. Revista Espacios, 38(57), 26. https://www.revistaespacios.com/a17v38n57/a17v38n57p26.pdf

Espinosa, A., y Toscano, J.  (2020). Salario emocional: una solución alternativa para la mejora del rendimiento laboral. NovaRua, 12(20), 72-89. https://doi.org/10.20983/novarua.2020.20.5

Fuentes, P. A. (2008). Marketing Interno: convergencias y divergencias de líneas de pensamiento. Perspectivas, (22), 181-208.https://www.redalyc.org/pdf/4259/425942158007.pdf

García, N., Santos, M., Sanzo, M., y Trespalacios, J. (2007). El papel del marketing interno como antecedente de la capacidad de innovación de la pyme. Efecto sobre los resultados empresariales. file:///C:/Users/leki0/Downloads/Dialnet-ElPapelDelMarketingInternoComoAntecedenteDeLaCapac-2739117%20(2).pdf

Gómez, V., Sánchez, J., Domínguez, J., Quezada, Z., y Valencia, J. (2022). Comunicación organizacional en las empresas del sur de Veracruz en tiempos de COVID-19. Revista Electrónica de La Coordinación Universitaria de Observatorios de La Universidad Veracruzana, 12, 185–205. https://uvserva.uv.mx/index.php/Uvserva/article/view/2801/4738

González-Díaz, R. R., Acosta-Moltó, E., Flores-Ledesma, K., Cachicatari, E., y Menacho-Rivera, A. (2020). Marketing experiencial en organizaciones sin fines de Lucro: Una mirada a los proveedores de experiencias. Risti: Revista Ibérica de Sistemas e Tecnologias de Informação, (E36), 186-202. https://media.proquest.com/media/hms/PFT/1/vypgH?_s=rnfAav7DreVIgJYWAuKng7TGiPU%3D

Grönroos, C. (1994). Marketing y gestión de servicios: la gestión de los momentos de la verdad y la competencia en los servicios. Ediciones Díaz de Santos. https://books.google.es/books?hl=es&lr=&id=rKAGC6DkiVAC&oi=fnd&pg=PR12&dq=Gr%C3%B6nroos+(1994)&ots=b4MYjuWo-D&sig=HaSSVGchcDoZGq9sGs8VIEMaQLY

Heredia, M. (2019). Diseño de un plan de endomarketing en la empresa ernst&young del ecuador en el año 2019 [Pontificia Universidad Católica del Ecuador]. http://repositorio.puce.edu.ec/bitstream/handle/22000/17327/DISERTACI%C3%93N%2C%20MARIA%20VICTORIA%20HEREDIA%20YANEZ.pdf?sequence=1&isAllowed=y

Hernández, R., y Durán-Rojas, E. (2022). Rotación de personal en una empresa procesadora de alimentos: tasa de rotación y motivos. Desarrollo Gerencial, 14(2), 1–22. https://doi.org/10.17081/dege.14.2.5320

Hofstede, G. (1984). Culture's consequences: International differences in work-related values (Vol. 5). sage. https://books.google.es/books?hl=es&lr=&id=Cayp_Um4O9gC&oi=fnd&pg=PA13&dq=Hofstede+(1984)&ots=V6CCAxOKP7&sig=DbIaIGZkyEq1GRAMjfQGAwp0OxA

Langle, M., Méndez, O., y Sánchez, J. (2021). Factores predictores del índice de rotación de personal: el caso de una empresa maquiladora en Reynosa. Análisis Económico, 36(93), 119–140. https://doi.org/10.24275/uam/azc/dcsh/ae/2021v36n93/Langle

Márquez, A., Villegas, F., Moreira, J., y Gaibor, A. (2021). Rotación de personal y clima organizacional en la empresa eléctrica de distribución del Cantón Milagro. Conrado, 17(80), 371-381. http://scielo.sld.cu/pdf/rc/v17n80/1990-8644-rc-17-80-371.pdf

Mejía, R., y Sánchez, S. (2021). Desarrollo de una estrategia de endomarketing enfocado en el uso en los sistemas de gestión de los gerentes y supervisores de Edwards Lifesciences (Doctoral dissertation, Santo Domingo: Universidad Iberoamericana (UNIBE).https://repositorio.unibe.edu.do/jspui/bitstream/123456789/1209/1/20-0798%2020-0829-PF.pdf

Peña, C. (2015). La motivación laboral como herramienta de gestión en las organizaciones empresariales.https://repositorio.comillas.edu/jspui/bitstream/11531/4152/1/TFG001138.pdf

Rafiq, M., y Ahmed, P. K. (1993). The scope of internal marketing: defining the boundary between marketing and human resource management. Journal of marketing management, 9(3), 219-232. https://doi.org/10.1080/0267257X.1993.9964234

Regalado, O., Allpacca, R., Baca, L., y Gerónimo, M. (2011). Endomárketing: estrategias de relación con el cliente interno (Primera). https://repositorio.esan.edu.pe/bitstream/handle/20.500.12640/90/Gerencia_global_20.pdf?sequence=1&isAllowed=y

Rodríguez, A., Segura, X., Elizondo, M., Moreno, R., y Montalvo, J. (2020). Diagnóstico del impacto de la motivación laboral como medio para incrementar la productividad. Estudio de caso: Empresa TSR de Saltillo, Coahuila, México. Revista Espacios, 41(43), 53–68. https://doi.org/10.48082/espacios-a20v41n43p05

Ruíz, I. (2016). Diseño de un modelo de marketing interno aplicado a una pequeña empresa [Tesis, Universidad Iberoamericana Puebla]. https://repositorio.iberopuebla.mx/bitstream/handle/20.500.11777/2627/Ru%C3%ADz%20L%C3%B3pez%20Israel.pdf?sequence=2&isAllowed=y

Sánchez, C. (2008). Motivación, satisfacción y vinculación. ¿Es gestionable la voluntad de las personas en el trabajo? Revista Acción Psicológica, 5(1), 9–28. https://www.redalyc.org/articulo.oa?id=344058089002

Santana, M. (2015). Situación Del Capital Humano como herramienta de marketing interno en la “Facultad de Ciencias Económicas y Administrativas” De La Universidad Cooperativa De Colombia, Sede Bogotá. [Universidad Cooperativa de Colombia]. https://repository.ucc.edu.co/server/api/core/bitstreams/711261a3-760c-4907-b312-6ae65bea3a30/content

Serrano, A., Vielma, R., y Aguilar, E. (2022). Causas que originan la rotación de personal dentro de las empresas de manufactura en San Pedro, Coahuila. Revista Ciencia, Ingeniería y Desarrollo Tec Lerdo, 8, 105–108. https://doi.org/10.1016/j.cya.2015.05.003

Simões-Machado, J. A. (2015). Endomarketing-Un abordaje a la motivación de las pequeñas y medianas empresas. https://burjcdigital.urjc.es/bitstream/handle/10115/13582/Tesis%20Jos%c3%a9%20Machado%20v5.pdf?sequence=1&isAllowed=y

Trujillo-Araujo, A., Tuesta, J., Viena, M., y Coronado, L. (2021). Endomarketing: Estrategia para la reducción de la rotación de personal millennial en organizaciones mexicanas. Revista de Ciencias Sociales, 27(4), 267–282. https://dialnet.unirioja.es/servlet/articulo?codigo=8145521

Trujillo-Araujo, A. (2021). Endomarketing como estrategia para atenuar la rotación de personal de la generación millennials. Revista Internacional Multidisciplinaria, 5, 1-17. https://scholar.archive.org/work/wkmvh46ylnej3nxnru4dcoux4m/access/wayback/https://lasjournal.com/index.php/abstract/article/download/50/27

Vásquez, F., Napán, A., y Miranda, N. (2022). Clima laboral y su relación con la rotación del personal en la empresa de call center teleatento del Perú, Lima 2021. Revista Científica de La UCSA, 9(2), 29–42. https://doi.org/10.18004/ucsa/2409-8752/2022.009.02.029

Vázquez, I., y Ávila, N. (2021). La fluctuación laboral en la Empresa Constructora de Holguín. RECUS Revista Electrónica Cooperación Universidad Sociedad, 6(1), 64–74. https://revistas.utm.edu.ec/index.php/Recus/article/view/978/848

Villa, L., y Gómez, D. (2018). Endomarketing: una herramienta de integración del cliente interno con la estrategia organizacional. Hojas y Hablas, 15, 143–156. https://doi.org/10.29151/hojasyhablasn.15a9

Zaballa, P., El Assafiri, Y., Medina, Y., Nogueira, D., y Medina, A. (2021). Procedimiento para el análisis de la rotación del personal. ACADEMO Revista de Investigación En Ciencias Sociales y Humanidades, 8(1), 29–41. https://doi.org/10.30545/academo.2021.ene-jun.3