Enfoques. Revista de Investigación en Ciencias de la Administración

http://revistaenfoques.org

Volumen 7 | No. 25 | enero - marzo 2023

ISSN: 2616 – 8219

ISSN-L: 2616 – 8219

pp. 98 – 110

 

Satisfacción laboral: caso de estudio en el banco Guayaquil

 

Job satisfaction: a case study in the Guayaquil bank

 

Satisfação no trabalho: estudo de caso no banco Guayaquil

 

 

Walter Fernando Garate Andrade

waltergarate97@hotmail.com

https://orcid.org/0000-0001-7327-5812

 

Mariory Prisila Orbe Guaraca

mporbeg@ucacue.edu.ec

https://orcid.org/0000-0002-4239-5675

 

Universidad Católica de Cuenca. Cuenca, Ecuador

 

Recibido: 27 de octubre 2022 Aceptado: 15 de noviembre 2022 Publicado: 9 de enero 2023

 

Escanea en tu dispositivo móvil o revisa este artículo en:

http://doi.org/10.33996/revistaenfoques.v7i25.157

 

RESUMEN

El trabajo es algo sustancial en la vida del ser humano para ejercer un rol productivo en la sociedad, supone una marca de identidad y de autoestima; además implica del esfuerzo la voluntad para generar bienes y servicios y está asociado a la dignidad humana y personal de cada colaborador que exterioriza una satisfacción que merece ser analizada. En este sentido el objetivo del estudio es determinar el nivel de satisfacción laboral de los empleados del Banco Guayaquil. Para ello, se realizó un estudio de alcance descriptivo, bajo un enfoque cuali-cuantitativo o mixto en una población de 14 empleados de dos agencias bancarias en la provincia del Cañar. Los resultados destacan un nivel alto de satisfacción por el trabajo que desempeñan y a partir de los mismos se propone un modelo en donde se evidencia varios factores a mejorar en la organización para alcanzar la satisfacción, como la autonomía, el salario motivacional, las relaciones interpersonales.

 

Palabras clave: Satisfacción laboral; Clima laboral; Motivación; Productividad; Capital humano

 

ABSTRACT

Work is something substantial in the life of the human being to exercise a productive role in society, it is a mark of identity and self-esteem; it also implies the effort and will to generate goods and services and is associated with the human and personal dignity of each collaborator that externalizes a satisfaction that deserves to be analyzed. In this sense, the objective of the study is to determine the level of job satisfaction of Banco Guayaquil employees. For this purpose, a descriptive study was conducted under a qualitative-quantitative or mixed approach in a population of 14 employees of two bank branches in the province of Cañar. The results show a high level of satisfaction with the work they perform and based on these results, a model is proposed in which several factors to be improved in the organization to achieve satisfaction, such as autonomy, motivational salary, and interpersonal relationships are evidenced.

 

Key words: Job satisfaction; Work climate; Motivation; Productivity; Human capital

 

RESUMO

O trabalho é algo substancial na vida do ser humano para exercer um papel produtivo na sociedade, é uma marca de identidade e autoestima; também implica o esforço e a vontade de gerar bens e serviços e está associado à dignidade humana e pessoal de cada colaborador que externaliza uma satisfação que merece ser analisada. O objetivo do estudo foi determinar o nível de satisfação no trabalho dos funcionários do Banco Guayaquil. Para isso, foi realizado um estudo descritivo com uma abordagem qualitativa-quantitativa ou mista em uma população de 14 funcionários de duas agências bancárias na província de Cañar. Os resultados mostram um alto nível de satisfação com o trabalho que realizam e, com base nesses resultados, é proposto um modelo no qual são mostrados vários fatores que precisam ser melhorados na organização para alcançar a satisfação, como autonomia, salário motivacional e relações interpessoais.

 

Palavras-chave: Satisfação no trabalho; Clima de trabalho; Motivação; Produtividade; Capital humano

 

INTRODUCCIÓN

 

La globalización, el avance de la tecnología y los cambios sociales, económicos y ambientales constituye un gran reto para las organizaciones, su fácil acondicionamiento requiere de un adecuado clima organizacional que fomente una mayor certidumbre y responsabilidad en sus colaboradores y así lograr un impacto positivo en la productividad, la satisfacción laboral se basa en el valor que se le asigna al trabajo y a la proporción entre la retribución recibida y la que se debiera recibir (Ruiz, 2021).

 

De acuerdo a Tamayo (2016) la satisfacción laboral es la impresión que el trabajador estipula a las diferentes situaciones de su trabajo, es un fundamento de la imagen social que tiene de la organización en la que labora y de su postura hacia su trabajo como la intensión de permanencia o abandono de acuerdo a las actitudes positivas o negativas que experimenta. En este ámbito según Yagual et al. (2015) entre los determinantes de la satisfacción laboral está el trato y bienestar personal, así como la simplicidad para desarrollar un buen trabajo, prefiriendo un ambiente seguro que solo dinero o logros materiales.

 

Y es que el trabajo conlleva a las personas alcanzar sus perspectivas de progreso e independencia económica y por el contrario también constituye una fuente en donde los trabajadores ven menguadas sus aspiraciones al enfrentarse a una relación hostil con sus superiores y colegas y condiciones adversas que desencadenan en insatisfacciones y frustraciones que se pueden manifestar en el entorpecimiento de las actividades, conducta agresiva y difamaciones (Salazar et al., 2015).

 

Resulta sumamente alarmante que las empresas no se preocupen por todos aquellos inconvenientes que afligen a sus trabajadores, esto no solo implica programas de recompensas e incentivos sino también incluyen aspectos de gran importancia como la invención de un buen desarrollo laboral y múltiples oportunidades con un alcance de largo plazo (Yeren, 2017). La insatisfacción de los trabajadores de manera involuntaria en la mayoría de ocasiones coadyuva a menoscabar la cultura organizacional de la empresa, su auténtica imagen, la calidad de sus bienes y servicios, además de afectar altamente en la ralentización tanto del crecimiento como del desarrollo organizacional, opacando la productividad y ocasionando de esta forma el descontento en los clientes y hasta el cierre de la empresa (Hannoun, 2011).

 

Lo expuesto de acuerdo a Jiménez-León y Mariño-Lua (2018) requiere que las organizaciones en general procuren el mejoramiento continuo del ambiente laboral, sin dejar de lado el talento humano para lograr un incremento de la productividad, en ello la relación entre el superior y los subalternos, la convivencia entre el personal, con los proveedores y clientes y el ambiente en donde el trabajador se desempeña a diario son los componentes que constituyen lo que se denomina el clima organizacional, el mismo que puede ser el nexo o el freno para su adecuado desempeño, además de ser un principio de diferenciación e influjo en el proceder de sus integrantes (Jiménez-León y Mariño-Lua, 2018).

 

Según Salazar et al. (2015) el trabajo significa mucho más que una actividad realizada por una persona, implica entre otras cosas la interrelación con los directivos y compañeros, cumplimiento de las políticas y normas de desempeño y subsistencia. En síntesis, Valenzuela et al. (2015) plantea que el trabajo significa mucho más que una actividad realizada por una persona, implica entre otras cosas la interrelación con los directivos y compañeros, cumplimiento de las políticas y normas de desempeño y subsistencia, por lo que el objetivo a desarrollar es determinar el nivel de satisfacción laboral de los empleados del Banco Guayaquil para dar respuesta a la hipótesis que establece: el clima laboral del Banco de Guayaquil influye en el nivel de satisfacción de sus empleados.

 

Sustento teórico

 

La satisfacción laboral forma parte de las emociones, tranquilidad y conformidad que tiene todo trabajador dentro de una organización, está estrechamente relacionado con la eficiencia de una empresa, por ello algunos autores con sus estudios aportan al desarrollo de la investigación, entre ellos. Pérez et al. (2010) proponen un índice de satisfacción laboral por medio del desarrollo de un excelente método que cita varios componentes fundamentales, el índice se desarrolla con la incorporación de cada uno de los primeros componentes de manera directa, a través de la desviación estándar se cuantifica (entre cero y cien) y simplifica en un solo dato la satisfacción laboral de cada obrero dentro de una organización, lo cual facilita totalmente la interpretación y la toma de decisiones a nivel de empresa.(p. 72-73).

 

En términos de satisfacción laboral Lucas y Ureta (2019), afirman que la satisfacción laboral es el conjunto de actitudes generales del individuo hacia su trabajo. Probablemente, el empleado que se encuentre dentro de un ambiente agradable en la organización, que sus directivos reconozcan su trabajo y que lo incentiven a seguir mejorando mediante ascensos u otro tipo de motivaciones, generará satisfacción personal.

 

Para Yañez Gallardo et al., (2010) la satisfacción laboral, lo visualizan desde un punto de vista emocional, positivo, multicausado por variados y complejos factores, como las relaciones interpersonales, en este ámbito, considerando como un alto desafío la fragilidad de formación y fortalecimiento entre núcleos sociales, dichas relaciones laborales se vuelve un reto. (p. 194).

 

Gálvez-Ruiz et al., (2017) explican que tanto la satisfacción laboral como la cultura organizacional son dos términos que están vinculados en la literatura académica, citando que mientras más cultura participativa exista en una empresa mejores resultados se obtendrán, alcanzando de esta manera de resultados económicos muy satisfactorios.

 

Por su parte, Zayas et al. (2015), determina que en la satisfacción laboral existe un sin número de causas que se involucran en una comercializadora mayorista, por medio de la estructura de estrategias y acciones con la finalidad de alcanzar un proceso de mejora continua de la empresa, dentro del estudio se encontraron varios puntos que privatizan la satisfacción laboral, así como también varios aspectos de los trabajadores que provocan las principales insuficiencias existentes en una empresa.

 

En cambio, Rico (2012), describe los factores según el género que establecen el nivel de satisfacción laboral de los trabajadores en España, el estudio explica que, la satisfacción laboral es mayormente positiva en mujeres que en hombres, además menciona varios puntos que favorecen y contribuyen a una buena satisfacción laboral, entre ellos: un ambiente empresarial acogedor y sobre todo una excelente relación de vida laboral y familiar, por otro lado, también existen factores como el estrés y las horas extras de trabajo que afectan de manera negativa en la rendición del obrero y por ende influye en el ambiente empresarial.

 

Cuadra y Veloso (2007) explican a través de su estudio las relaciones de liderazgo transformacional, transaccional, consideración e iniciación de estructura con satisfacción y clima organizacional, puntualiza que uno de los temas fundamentales en las empresas desde el ámbito psicosocial es el liderazgo, teniendo en cuenta que dicho cargo ejerce sobre variables asociadas lo cual estimula la obtención de resultados relevantes a nivel de organizaciones, direccionando a la buena satisfacción y clima laboral.

 

Matud (2016) a través del análisis cuantitativo de las respuestas al SRO, examina las características psicométricas, desde su validez convergente (dimensiones personales), autoestima hasta la salud mental y física, a más de ello conoce y analiza cada una de las diferencias existentes en función del sexo, tanto en la asociación con la satisfacción general con la vida como en la consistencia interna de la prueba.

 

Para Yañez Gallardo et al. (2010) la satisfacción laboral, desde el punto de vista emocional positivo multicausado por variados y complejos factores, asocia las relaciones interpersonales, sin embargo, se debe considerar en todo momento la fragilidad de la sociedad al momento de formar vínculos afectivos y saludables.

 

Gálvez-Ruiz et al. (2017) afirman que tanto la satisfacción laboral como la cultura organizacional son dos términos que están vinculados en la literatura académica, donde la cultura participativa tiene gran impacto para formar una empresa con grandes resultados tanto económicos, laborales, personales y empresariales.

 

Álvarez y Miles (2006) en su estudio analizan si la carencia de estabilidad laboral, ocasiona o genera grandes efectos negativos tanto en la satisfacción laboral personal como empresarial, y en qué medida repercute en las políticas de la empresa. Los resultados arrojaron varias opiniones de los trabajadores, una de las más preocupantes fue el irrespeto de la estabilidad laboral por parte de los empresarios, aun cuando esto se encuentra estipulado dentro de la contratación como característica habitual de esas relaciones.

 

Con el aporte de los autores descritos, el estudio se direcciona a medir el nivel de satisfacción laboral dentro del Banco de Guayaquil, entre los empleados y trabajadores, con ello los directivos podrán tomar decisiones oportunas con el propósito de garantizar una mejor calidad en el trabajo dentro de la entidad.

 

MÉTODO

 

Para la ejecución de proceso de investigación se realizó un análisis descriptivo, con enfoque cuali-cuantitativo, amparada en el diseño campo, en cual consistió en la recolección de datos directamente de la realidad donde ocurrieron los hechos, sin manipular o controlar variable alguna. La población estuvo constituida por una muestra representativa de 14 funcionarios del Banco de Guayaquil, tanto de la ciudad de Azogues como Cañar, cuya distribución con 4 funcionarios de Talento Humano y 10 funcionarios en General. Se recurre, principalmente, a la técnica de la encuesta para la recolección de información, usando como instrumento el cuestionario, el cual estuvo constituido por las variables satisfacción laboral, autonomía laboral, salario, apoyo del jefe inmediato, relaciones interpersonales desempeño laboral y el modelo de satisfacción laboral, además, el mismo fue validado por expertos. Seguidamente los datos recabados fueron procesados usando la aplicación estadística SPSS y Microsoft Excel cuyos resultados se expresan en datos numéricos que fueron tabulados mediante estadística descriptiva para explicar la satisfacción Laboral: Caso de estudio banco Guayaquil.

 

RESULTADOS Y DISCUSIÓN

 

Durante el desarrollo del estudio se pudo determinar que la satisfacción laboral esta ligada a un subconjunto de variables que se han expuesto para medir la satisfacción laboral de los empleados del Banco de Guayaquil, la cual está compuesta de indicadores individuales y estructurales que actúan en su bienestar, las mismas se relacionan con: satisfacción, motivación; organización del trabajo; características individuales y laborales.

 

En base a los resultados obtenidos en cuanto a todos los elementos que integran la dimensión satisfacción laboral, en la Figura 1 se destaca que los trabajadores del Banco de Guayaquil a manera general perciben y afirman tener un alto nivel de satisfacción, motivación, organizaciones laborales y características tanto individuales como laborales, dentro de la organización, en promedios generales de un 88,8%.

 

Figura 1. Satisfacción laboral

 

En la Figura 2 de forma general que pudo obtener que el 86% de los trabajadores expresan firmemente que tienen una autonomía laboral dentro de la organización, un 14% opina que puede haber ciertos elementos que impidan una autonomía laboral plena. Sin embargo, este resultado es importante, ya que mientras el trabajador tenga la plena confianza de su organización, este va a poder llevar a cabo cabalmente las funciones para las cuales ostenta un cargo o una función dentro de la misma, lo que lo libera de presiones internas que pueden desencadenar estrés en el trabajo y limitar el clima laboral.

 

Figura 2. Autonomía laboral.

 

En la Figura 3 se expresa de forma general que un 64% de los trabajadores del Banco de Guayaquil expresan satisfacción por el salario que perciben, un 7% está insatisfecho, mientras que un 14% considera que se pudiera mejorar. El salario es un componente motivador dentro de cualquier organización y trabajo, mientras mejor sea el salario y sus beneficios asociados, el desempeño laboral siempre mejorara y esto redundara en mejores niveles de productividad en la organización.

 

Figura 3. Salario

 

A manera general un 78% de los encuestados afirma tener el apoyo de sus superior o jefe inmediato, otros trabajadores que representan el 22% consideran que puede haber elementos que mejorar (Figura 4). Hay que destacar que los apoyos de los jefes inmediatos son importantes para un trabajador o subordinado, ya que esto demuestra una confianza del jefe al trabajo que su subordinado está desempeñando, entendiendo que todo trabajador debe tener mecanismos de control y supervisión que también son fundamentales para el mejor desenvolvimiento de las responsabilidades del mismo.

 

Figura 4. Apoyo del Jefe Inmediato.

 

En la Figura 5 en cuanto a las relaciones interpersonales dentro del Banco de Guayaquil, el 57% de los trabajadores manifiesta tener una buena relación con sus compañeros de trabajo, un 43% no está de acuerdo y afirma no llevarse bien con sus compañeros de trabajo.

 

Figura 5. Relaciones interpersonales

 

Con respecto al desempeño laboral como se evidencia en la Figura 6, el 67% de los trabajadores afirman tener la adecuada motivación labora para un buen desempeño de sus funciones. El 21% expresa que puede haber algunas condiciones que de alguna manera limiten esa motivación y desempeño laboral y 22% expresa estar en desacuerdo en cuanto a tener una motivación adecuada para un buen desempeño laboral. Con este planteamiento como se ha afirmado anteriormente la motivación laboral, todo es la fuerza impulsora de un buen desempeño laboral, ya que esto influye directamente en la productividad de una organización.

 

Figura 6. Desempeño laboral.

 

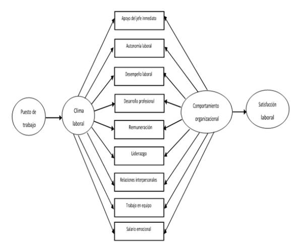
A partir de los resultados en la Figura 7, se presenta un modelo de satisfacción laboral para los empleados del Banco Guayaquil, y apoyar a los directivos de esta institución financiera a tener en consideración los aspectos que deben mejorarse en la entidad como: la autonomía y desempeño laboral, apoyo del jefe inmediato, relaciones interpersonales, salario, liderazgo, trabajo en equipo, entre otros los mismos tendrán gran influencia en el comportamiento organizacional, y se orientará a lograr una mayor satisfacción laboral, se resalta el salario emocional como forma de retribución a los colaboradores con beneficios de carácter motivacional en lugar de recursos económicos.

 

Figura 7. Modelo de satisfacción laboral.

 

Como se observa en la Figura 7, el personal además de ser eficiente y eficaz en su puesto de trabajo, cumplirá con responsabilidad y conocimiento de sus funciones, para ello requieren contar con un clima laboral favorable, cuyos elementos se orienten a un mayor nivel de satisfacción laboral.

 

Discusión

 

El presente estudio se llevó a cabo con el objetivo de analizar la satisfacción laboral: Caso de estudio Banco Guayaquil, para lo cual, según los resultados obtenidos, se analizan y discuten en base a la satisfacción laboral, el cual tiene gran impacto en el desempeño de los trabajadores y el cumplimiento de los objetivos institucionales.

 

Los resultados encontrados en la variable satisfacción laboral son apropiados y pueden contribuir al logro de los objetivos institucionales, ya que la satisfacción de los colaboradores puede coadyuvar involuntariamente a reparar la figura, la calidad tanto de los bienes como de los servicios que oferta e intervenir en el crecimiento-desarrollo organizacional empresarial incrementando los valores de productividad y promover el regocijo en el cliente final (Hannoun, 2011). Además, la evaluación de la satisfacción laboral según Juárez (2012) hoy en día ha adquirido una gran implicación como parte esencial de la estrategia organizacional, pues proporciona la retroalimentación acerca de factores que definen el comportamiento organizacional y permite, además, introducir cambios, tendientes a mejorarlo.

 

Para Faya et al. (2018) quienes manifiestan que la autonomía es un elemento importante en la previsión del estrés y debe ser constantemente renovada para incrementar la competencia del personal de influir en el ambiente laboral. De acuerdo a Chiang et al. (2018) el estrés no depende de las exigencias del trabajo sino de los recursos que posee el empleado para controlar los requerimientos, dicho control se relaciona directamente con la autonomía, que se entiende como la aptitud de tomar decisiones de manera independiente y sofocar sus propias labores, esta conexión permite concluir que a mayor sensación de satisfacción y dominio del trabajo menor es el grado de angustia y tensión, lo que evidencia este estudio con los resultados de la dimensión autonomía laboral, es claro que sí el colaborador cumple este factor en un clima laboral apropiado los resultados son grande en el fututo de la empresa. Esto debido a que la autonomía en el trabajo garantiza una mayor satisfacción y contribuye tanto en el rendimiento personal como organizacional, exhortar al personal a que pueda adoptar una forma de trabajo a la que mejor se adecue, incentivar su creatividad y su participación en la organización son factores claves en la cultura organizacional al tiempo que fortifica la confianza, el sentido de pertenencia y las relaciones entre compañeros (Egoavil y Loayza, 2020).

 

De acuerdo a Pujol y Osorio (2003) el impacto motivacional del salario sigue siendo un tema de análisis, pues, la retribución que un trabajador admite en su empresa es más que el valor del efectivo, asocia otras magnitudes de orden superior como la seguridad, reconocimiento, autoestima y estatus. Con relación a la dimensión salario los resultados de este estudio coinciden como un ente de impacto motivador el cual no depende del cuanto varia de manera afectiva entre unos y otros, sino que puede perder su eficacia si no se suma una política integral que incorpore tres motivaciones fundamentales a saber: reconocimiento, participación y desarrollo.

 

De acuerdo a los resultados encontrados en este estudio se pudo constatar que un jefe inmediato, más que hacer labores de control debe facilitar el trabajo de su personal y prestar el apoyo necesario para que pueda cumplir de manera eficaz sus tareas. Sin duda alguna el papel del líder de crear un clima organizacional adecuado, apoyando al equipo o a cada persona a trabajar en armonía influye efectivamente en la productividad (Pérez, 2016).

 

Los resultados demuestran en cuanto a las relaciones interpersonales que el banco debe hacer una evaluación del personal de trabajo y estimular las buenas relaciones entre los compañeros de trabajo, en ese sentido se deben exponer las razones o motivaciones de las relaciones de trabajo conflictivas entre los trabajadores para buscar soluciones a las mismas. Existen muchas estrategias como trabajos en grupos, talleres, momentos de ocio fuera del trabajo, que ayudan a unir más a los trabadores y en ello debe enfocarse la organización. Al haber un eslabón dentro de una cadena que no funcione bien, el resto de la estructura no funcionara bien y esto influye directamente dentro de su desempeño.

 

CONCLUSIONES

 

Dentro del estudio se observa un nivel importante de satisfacción laboral, el cual tiene gran impacto en el desempeño de los trabajadores, en el cumplimiento de los objetivos institucionales, trabajo en equipo, entre otros. Por otra parte, la participación en los beneficios de la entidad financiera incrementa su bienestar, el comportamiento organizacional, la autoestima y confianza entre los colaboradores cuyo impacto se deriva en una gran satisfacción y sentido de pertenencia.

 

Por lo general resulta difícil influir en los elementos estructurales de las organizaciones para sugerir ciertos cambios, modificar salarios, mejorar las condiciones del trabajo o la predisposición del personal, rasgos culturales o de personalidad, por lo que en base a los hallazgos del presente trabajo de investigación se entrega evidencias sobre aspectos que pueden ser factibles de mejorar e implementar.

 

Al respecto, el modelo, explica los factores estructurales y personales que deberá seguir la institución financiera, a favor de su personal, sobresale el impacto motivacional del salario no como el valor del dinero, sino como un orden superior que engloba el reconocimiento, autoestima y estatus, el salario emocional es el diferenciador que implica una serie de retribuciones no monetarias tendientes a satisfacer necesidades tanto laborales, personales o familiares, y mejorar la calidad de vida del empleado así como el clima laboral dentro de la organización. Un trabajador satisfecho con el ambiente laboral en que se desempeña, difícilmente va a abandonar su lugar de trabajo a pesar de recibir una mejor oferta económica.

Así mismo la concesión de autonomía será un soporte para que el equipo de trabajo pueda conducirse con una mayor capacidad de decisión, confianza, creatividad y proactividad para responsabilizarse de todos los asuntos referentes a la organización.

 

En síntesis, el aporte de la investigación apoya a los directivos de la entidad financiera a tomar decisiones más acertadas en beneficio de su organización, con ello contar con funcionarios satisfechos y con mentalidad de seguir aportando a los ideales institucionales.

 

REFERENCIAS

 

Álvarez, B. y Miles, D. (2006). Husband's housework time: Does wives' paid employment make a difference? Investigaciones Económicas, 30, 5-31.

Chiang Vega, M. M., Riquelme Neira, G. R., y Rivas Escobar, P. A. (2018). Relación entre satisfacción laboral, estrés laboral y sus resultados en trabajadores de una institución de beneficencia de la provincia de Concepción. Ciencia & trabajo, 20(63), 178-186. http://dx.doi.org/10.4067/S0718-24492018000300178

Cuadra, P. A., y Veloso, B. C. (2007). Liderazgo, clima y satisfacción laboral en las organizaciones. Universum (Talca), 22(2), 40-56.

Egoavil Simeón, O. J., y Loayza Laureano, R. L. (2020). La motivación en el trabajo de los servidores públicos del área administrativa de la Dirección General de Defensa Pública y Acceso a la Justicia. https://repositorio.utp.edu.pe/handle/20.500.12867/3851

Faya Salas, A., Venturo Orbegoso, C., Herrera Salazar, M., y Hernández Vásquez, R. M. (2018). Autonomía del trabajo y satisfacción laboral en trabajadores de una universidad peruana. https://repositorio.usil.edu.pe/entities/publication/e5c6c9c4-2f8e-4ffe-810f-1a90150461e3/full

Gálvez-Ruiz, P., Grimaldi-Puyana, M., Sánchez-Oliver, A., Fernández-Gavira, J., y García-Fernández, J. (2017). Cultura organizacional y satisfacción laboral: Propiedades psicométricas de una escala en centros de fitness. Revista de psicología del deporte, 26(4), 26(4), 104-109.

Hannoun, G. (2011). Satisfacción laboral. Obtenido de https://tesisfcp.bdigital.uncu.edu.ar/4875

Jiménez-León, F. G., y Mariño-Lua, I. (2018). Investigación y análisis de la rotación del talento humano en las cadenas de comidas rápidas y su impacto en la productividad y el clima laboral. Dominio de las Ciencias, 4(3), 449-465. doi:10.23857/dc.v4i3.818

Juárez-Adauta, S. (2012). Clima organizacional y satisfacción laboral. Revista médica del instituto Mexicano del Seguro Social, 50(3), 307-314. https://www.redalyc.org/pdf/4577/457745495014.pdf

Lucas, C. F., y Ureta, F. (2019). El clima laboral como factor clave en el rendimiento productivo de las empresas. estudio caso: Hardepex Cía. Ltda. Cuadernos latinoamericanos de administración, 15(28). doi: https://doi.org/10.18270/cuaderlam.v15i28.2686

Matud, A. M. P. (2016). Evaluación de la satisfacción con el rol laboral en mujeres y hombres. Salud de los Trabajadores, 24(1), 17-26.

Pérez, E. F., López, O., Echeverría, M., y Tene, H. (2010). Índice de satisfacción laboral. Mercados y Negocios, 21, 72 95. doi: https://doi.org/10.32870/myn.v0i21.5147

Pérez Vásquez, E. O. (2016). El clima organizacional y su influencia en el compromiso organizacional: caso Sipan Distribuciones SAC, Chiclayo 2015. https://tesis.usat.edu.pe/handle/20.500.12423/760

Pujol, R. y Osorio, M. (2003). Remuneración y satisfacción laboral. Revista Capital Humano, 173(1) 74- 81. http://pdfs.wke.es/1/6/3/5/pd0000011635.pdf

Rico, P (2012). Satisfacción laboral de los asalariados en España. Revista de Métodos Cuantitativos para la Economía y la Empresa, pp. 137-158.

Ruiz, P. J. A. (2021). Propuesta para la implementación del salario emocional en Multintegral SAS.

Salazar, N. L., Martínez, C., y Gallardo, G. (2015). Análisis de la insatisfacción laboral en una mediana empresa de sector servicios. Repositorio de la Red Internacional de Investigadores en Competitividad, 9(1), 945-963.

Tamayo, C. P. (2016). Percepción y satisfacción laboral como precursores de rotación de personal. doi: https://digibug.ugr.es/handle/10481/42600.

Yagual, F. V., Salazar, B., y Paredes, D. (2015). Implementación de un plan estratégico para reducir la insatisfacción laboral. PODIUM, 28, 85-103. doi: https://doi.org/10.31095/podium.2015.28.6

Yañez Gallardo, R., Arenas Carmona, M., y Ripoll Novales, M. (2010). El impacto de las relaciones interpersonales en la satisfacción laboral general. Liberabit, 16(2), 193-202.

Yeren G. Y. K. (2017). Satisfacción laboral y productividad de los colaboradores en la empresa Klauss SA Lima–2016. Obtenido de https://repositorio.autonoma.edu.pe/handle/20.500.13067/388

Zayas, P., Báez, R., Zayas, J. y Hernández, M. (2015). Causas de la satisfacción laboral en una organización comercializadora mayorista. En: Revista de la Facultad de Ciencias Económicas de la Universidad Militar Nueva Granada. rev.fac.cienc.econ, XXIII (2), DOI: http://dx.doi.org/10.18359/rfce.1606.